红星资本局4月23日消息,据财政部近日发布的《关于公布2025年一般国债、超长期特别国债发行有关安排的通知》显示,20年期和30年期超长期特别国债将于4月24日首发。
有专家预计今年1.3万亿元的超长期特别国债或拉动GDP增长1.7至1.9个百分点。接下来,财政促消费政策力度会进一步加大。
专家预计或拉动GDP增长1.7至1.9个百分点

图片来源于网络,如有侵权,请联系删除
根据财政部安排,今年的超长期特别国债共计发行21期,其中首发6期、续发15期。发行时间从4月至10月,发行主要集中在5月至9月。其中,4月24日将首发20年期、30年期特别国债,付息方式为按半年付息;5月23日将首发50年期特别国债。

图片来源于网络,如有侵权,请联系删除

通知截图

图片来源于网络,如有侵权,请联系删除
今年我国发行超长期特别国债1.3万亿元,这比上年要增加3000亿元。
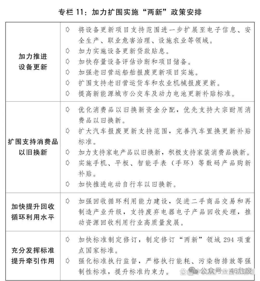
具体投向上,8000亿元用于更大力度支持“两重”项目,5000亿元用于加力扩围实施“两新”政策。其中,3000亿元支持消费品以旧换新,比上年增加1500亿元;2000亿元支持设备更新,比上年增加500亿元。
财政部此前介绍,去年中央财政专门安排1500亿元超长期特别国债,支持消费品以旧换新,带动汽车、家电等相关产品销售额超过1.3万亿元,效果很好。今年,财政部安排超长期特别国债资金3000亿元,比去年翻了一番,并将手机、平板等产品纳入补贴范围,直接降低消费者购物负担。
中诚信国际研究院院长袁海霞分析,根据测算,参考去年“两重”“两新”的政策效果,今年1.3万亿元的超长期特别国债或拉动GDP增长1.7至1.9个百分点。
东方金诚首席宏观分析师王青告诉红星资本局,预计接下来财政促消费政策力度会进一步加大。
“除了加快推进3000亿超长期特别国债资金支持耐用消费品以旧换新外,不排除各地加大促消费支持范围,将更多普通消费品和服务消费纳入进来的可能,这可有效应对可能出现的‘出口转内销’需求。”王青判断,着眼于有效对冲外需放缓,今年财政促消费的整体额度可能会达到7000亿至1万亿。
相较去年发行规模更大、时间更早
相比去年,2025年超长期特别国债不仅规模更大,且从发行节奏来看,相较2024年5月17日首发提前近一个月时间。
长江证券指出,今年超长期特别国债在前几个月的发行金额也整体高于去年同期,并预计较去年提早1个月完成全部超长期特别国债的发行。
粤开证券首席经济学家罗志恒指出,超长期特别国债规模进一步提高,不仅力度加大,而且对“两重”“两新”的支持范围扩围,除了继续形成大量的优质基础设施优化供给结构外,还将有力地促进设备更新向高端化智能化绿色化转型、促进消费。
政策支撑下,一季度消费和投资数据可圈可点。
国家统计局数据显示,今年一季度,社会消费品零售总额同比增长4.6%,比去年全年提升1.1个百分点。其中,“两重”“两新”政策,尤其是消费品以旧换新政策效果明显。一季度,限额以上单位通讯器材类商品零售额同比增长26.9%,文化办公用品类增长21.7%,家用电器和音像器材类增长19.3%,家具类增长18.1%,仅这四项就拉动社会消费品零售总额增长1.4个百分点。
商务部数据显示,2024年8月加力实施家电以旧换新政策以来,截至2025年4月10日,消费者累计购买以旧换新家电产品达10035万台。
一季度,基础设施投资(不含电力)同比增长5.8%,比去年全年加快1.4个百分点。这得益于今年以来积极财政政策发力,政府加大举债推动重大基础设施项目开工建设,使得一季度基建投资保持较高增速。
(文章来源:红星资本局)
