◎记者张欣然

图片来源于网络,如有侵权,请联系删除
近期,债券市场“科技板”成为市场广泛讨论的话题。业内人士认为,债市“科技板”的推出,将进一步畅通科技企业的债券融资渠道,优化资金支持机制,并推动金融机构、科技型企业及私募股权机构等多方主体参与科技创新债券市场,为科技企业提供更完善的全生命周期金融服务。
尽管近年来科创类债券品种不断涌现,但目前存在发行人集中、融资堵点、缺乏耐心投资者等问题。多位专家表示,未来须从多方面培育科创企业债券投融资生态,以实现债市资金与科创领域融资需求的高效对接。

图片来源于网络,如有侵权,请联系删除
更深层次的机制创新
中国人民银行行长潘功胜在十四届全国人大三次会议经济主题记者会上表示,为进一步加大对科技创新的金融支持力度,中国人民银行将会同中国证监会、科技部等部门,创新推出债券市场的“科技板”。
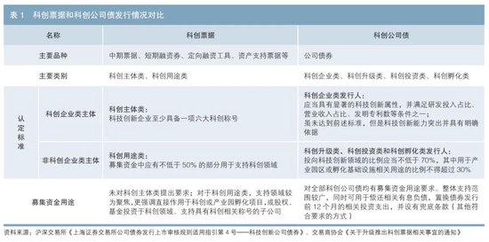
2022年5月,交易所和交易商协会分别推出科创债和科创票据,成为债券市场支持科技创新的主要抓手。自正式推出至2025年2月底,科创票据发行量累计1.28万亿元,科创债发行量累计1.15万亿元。其中,2024年发行量合计1.22万亿元,同比增长58.2%。这表明,依托科创类创新品种,债券市场支持科技创新力度持续加大。

图片来源于网络,如有侵权,请联系删除
不过,目前科创类债券发行人高度集中于信用资质良好、经营较为稳定的央地国企和少数龙头民企。分行业看,当前科创债仍以传统行业发行为主,科技型企业发行规模还未提速。
东方金诚研究发展部执行总监于丽峰认为,上述特征,除了由于科创债和科创票据本身对发行主体资质和偿债能力有一定要求外,也与我国债券投资者同质化特征突出、风险偏好普遍较低有很大关系。
“这意味着,在品种创新之外,债券市场需要通过更深层次的机制创新,引导资金直接或间接流向更大范围、不同成长阶段的科技型企业,更好发挥为科技型企业提供全链条、全生命周期金融服务的作用。”于丽峰说。
疏通科技债券融资堵点
债权投资的天然风险规避属性、融资期限与公司回报期的错配、外部增信措施使用不足,是债券“科技板”将要解决的挑战。
与股权融资不同,债券融资有天然的风险规避性。中信建投证券固定收益首席分析师曾羽解释,因为从企业的利润分配来看,债券的本金偿还及利息分配在净利润之前完成。也就是说,企业扩张经营带来的利润增加与债权投资人无关,而扩张经营带来的风险(可能盲目扩产导致无法偿还债务)却需要债权投资人承担。
“所以债权投资天然更倾向于介入信用更好、已过扩张期、现金流更为稳定的主体或者行业,这是引导债权资金直接介入科技创新板块的核心堵点。”曾羽说。
曾羽表示,从当前已经创设的各类科创概念债券来看,债券募集资金直接流入科技创新板块的比例仍然较小。
潘功胜此前就表示,要支持金融机构、科技型企业、私募股权投资机构等三类主体发行科技创新债券。
中诚信国际认为,拓展发行主体范围有利于拓宽科技贷款、债券投资和股权投资的资金来源,丰富市场融资层次,间接支持类债券的发行也可让无法直接进入债券市场融资的企业获得资金支持,扩大债券市场对科技型企业的覆盖面,提高债券资金使用的灵活性和适配性。
此外,中诚信国际认为,目前科创债以中短期品种为主,较短的资金使用周期与科创企业较长的研发周期之间存在一定错配,可能给企业带来资金周转压力。鼓励企业发行中长期债券,也有利于向企业提供中长期、相对稳定的资金来源,有助于优化企业的融资结构,助力激发企业科技创新活力,更好实现稳健发展。
培育科创企业债券投融资生态
业内认为,债市“科技板”或需进行一系列制度和机制创新,以实现债市资金与科创领域融资需求的高效对接。
一是创新债券品种、条款设计和风险分担机制。于丽峰建议,针对潜在发行主体的扩容,可进一步创新科创类债券品种,已有科创债和科创票据的发行条件也存在一定的优化空间。同时,可参考国际经验,针对科技型企业轻资产、高风险的特征,通过增加限制性条款(债务限制、资产出售限制、控制权变更限制)、严格信息披露等方式,加强投资者保护。还可通过灵活设置含权条款,提高债券投资价值和退出机制的灵活性,提升投资者参与意愿。
二是强化投资者培育,丰富投资者风险偏好类型,鼓励长期资金和耐心资本入市。
中诚信国际建议,商业银行、社保基金等中长期配置型资金或是科创债券投资主力,亦可同步培育具有风险识别能力的专业机构投资者,引入境外投资机构,培育科创债投融资良好生态。
三是推动符合科创领域特点的风险评价模型的应用。目前,多家评级机构已发布科创企业的评级方法模型,但受制于AA级以下的发行人难以在信用债市场融资的现状,对科创企业发债的支持仍有限。
(文章来源:上海证券报)
